1
繁
简
EN
首页
关于我们
集团简介
组织架构
管理团队
集团荣誉
企业文化
联系我们
新闻中心
公司新闻
媒体关注
行业动态
业务中心
城市燃气业务
资源开发业务
能源装备及服务业务
客户增值业务
人力资源
人才理念
人才培养
人才招聘
社会责任
公益活动
环境、社会及管治报告
投资者关系
企业资料
企业管治
企业讯息
年度报告
中期报告
环境社会及管治报告
公告/通函
路演推荐
发布企业通讯
集团简介
组织架构
管理团队
集团荣誉
企业文化
联系我们
首页
>
关于我们
>
组织架构
>
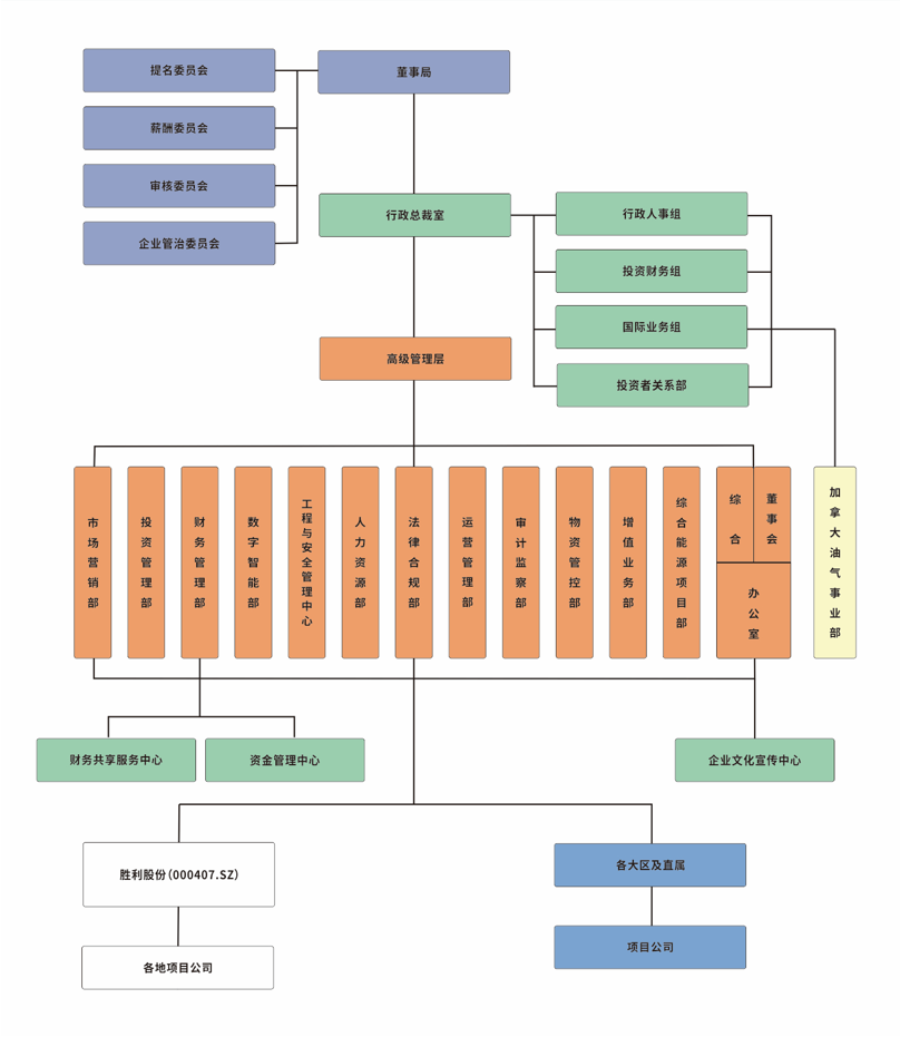
组织架构
公司架构
组织架构